Cell | 四维全细胞模拟:在计算机中复活基因最小细胞

哈奇一
2026-04-03 08:07:51
生命科学
论文精读与讲座笔记

本文解读Cell 2026顶刊论文《Bringing the genetically minimal cell to life on a computer in 4D》,研究构建JCVI-syn3A 最小细菌四维全细胞模型,整合 RDME、CME、ODE 与布朗动力学,完整模拟约 100 分钟细胞周期。模型精准复现105 分钟倍增时间、ori:ter=1.21、mRNA 寿命与核糖体数量等实验值,揭示空间异质性、随机分配与代谢–遗传耦合规律,为合成生命与定量生物学提供全新模拟范式。




生命最小能简单到什么程度?


科学家用基因删减技术造出了世界上最简单的独立生命——JCVI-syn3A 最小细菌,只保留 493 个基因,却能正常生长、复制、分裂。它就像生命的 “最简乐高套装”,是理解生命底层原理的完美模型。


但想彻底搞懂它,光做实验不够。因为细胞内部是四维时空:分子在动、DNA 在复制、代谢在流、形态在变,传统实验根本看不清全过程。


于是,一项发表在Cell的里程碑研究做到了一件震撼的事:


在计算机里,用四维模拟把这个最小细胞完整 “复活” 了一遍。


从 DNA 复制、转录翻译、核糖体组装,到膜生长、形态变化、对称分裂,全程 100 分钟,一个不漏。


这是人类第一次完整四维全细胞模拟,让我们终于能看清 “最简单生命” 到底怎么活。


一、最小细胞的终极难题:生命不是均匀搅拌罐


过去的细胞模型,大多把细胞当成 “均匀搅拌的反应器”,不分空间、不分位置,只算平均浓度。


但真实细胞完全不是这样:


· 分子有位置、有扩散、有拥挤


· DNA 在中间占空间,影响蛋白移动


· 核糖体、降解体、膜蛋白各有各的 “地盘”


· 每一步反应都依赖能不能碰到一起


更麻烦的是,最小细胞 JCVI-syn3A 特别小、特别密,空间效应极强


传统模型算不准,实验又看不到全过程,导致我们一直没搞懂:


这么少基因,怎么刚好支撑完整的生命循环?


而且,要模拟的不只是一瞬间,而是完整细胞周期


生长 → DNA 复制 → 染色体分离 → 形态拉长 → 对称分裂 → 两个子细胞。


这是真正的4D 模拟:三维空间 + 时间演化


二、四维全细胞模型:四大算法合体的超级模拟引擎



图 1 四维全细胞混合模拟算法总流程


2.1 hybrid 混合算法:一次模拟,四种方法同时跑


这篇研究最厉害的,是把四种完全不同的算法无缝拼成一个模型


RDME(反应–扩散主方程):管空间分布、扩散、局部反应


CME(全细胞随机动力学):管转录、tRNA 充电


ODE(常微分方程):管整个代谢网络


布朗动力学 BD:管 DNA 高分子、环挤出、染色体分离


它们不是各跑各的,而是每 12.5 毫秒同步一次


形态变了→告诉 DNA;代谢变了→告诉转录;复制启动→告诉分裂。


2.2 关键突破:让 DNA 在 4D 里动起来


研究用粗粒化高分子链模拟染色体:


· 10 个碱基对 = 一个珠子


· 用蠕虫状链、弯曲势、排斥体积保证物理真实


· 加入SMC 环挤出拓扑异构酶解开 DNA 纠缠


为了让两套子代染色体顺利分开,模型加入12 pN 排斥力,实现干净分离。


这是第一次在全细胞尺度,让动态染色体动态细胞形态完全耦合。



图 2 DNA 高分子模型、SMC 环挤出与染色体分离


2.3 核心公式:细胞生长与分裂的几何约束


模型用两个关键公式连接化学与物理:


定容热容(判断相变)



细胞分裂几何关系(双穹顶模型)



用表面积和体积直接算出分裂形状,完美匹配实验拍摄的哑铃形态。


三、模拟结果:和真实细胞几乎一模一样



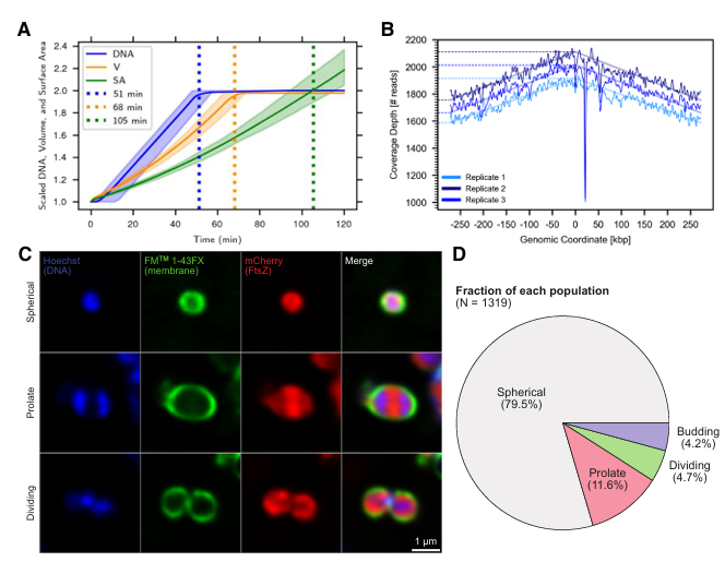
图 3 最小细胞从生长到对称分裂的 4D 演化


3.1 整体周期:105 分钟,与实验完全吻合


模拟倍增时间:105 分钟


实验倍增时间:105 分钟


DNA 复制时间 C 期:51 分钟


ori:ter 比值:模拟1.28,实验1.21


这是全细胞模型首次同时复现时间、尺度、序列复制比



图 4 最小细胞分裂形态实验成像


3.2 基因表达:核糖体、RNAP、降解体全部定量还原


平均核糖体:881 个


活性比例:55%


mRNA 中位寿命:1.9 分钟


转录与翻译的爆发式随机表达高度真实


模型还发现:


因为没有多聚核糖体,长蛋白更容易 “生产不足”,解释了实验中的蛋白量差异。


3.3 空间异质性:位置真的会改变命运


· DNA 占据空间,阻挡分子扩散


· 降解体只在膜周边工作,mRNA 必须 “跑过去” 才被降解


· 膜蛋白只能在膜上,不能乱跑


· 核糖体会排开其他分子,形成拥挤效应


这是第一次证明:空间结构直接决定基因表达快慢


3.4 随机分配:子细胞不一样,但很公平


模拟直接输出分子分配结果:


· 核糖体、膜蛋白、代谢酶、RNA 全随机扩散分配;


· 整体接近二项分布,无偏向、无偏好


· 个别细胞会出现极端分配,对应实验观测到的异质性。



图 5 核糖体、膜蛋白、酶在子细胞中的随机分配


3.5 代谢–遗传耦合:核苷酸不够,转录就变慢


模型最精彩的发现之一:


ATP、GTP、UTP 不足时,转录速度直接下降。


代谢池的微小波动,会立刻影响基因表达。


这就是生命的实时耦合,过去模型根本做不出来。


四、科学意义:人类终于能从头看懂一个完整生命


这项 4D 全细胞模拟是定量合成生物学的里程碑


它第一次证明:


只用物理、化学、反应、扩散、随机过程,就能从头重现一个完整活细胞的生命周期


它不再是 “拟合数据”,而是从底层规则涌现生命行为


未来,我们可以用它:


· 设计全新的人工最小细胞;


· 预测基因突变如何让细胞生病;


· 优化底盘细胞用于药物、化工、医疗;


· 理解生命起源最简化的规则。


它告诉我们:生命不是魔法,而是一套可以计算、模拟、复现、设计的物理化学系统。


五、总结


把一个活细胞在计算机里完整复活,曾经是生物学的终极梦想。


这篇 Cell 研究用四维全细胞混合模型,让 JCVI-syn3A 最小细菌在硅基世界里完整走完一生:生长、代谢、转录、翻译、DNA 复制、染色体分离、对称分裂。


模拟与实验高度吻合,揭示了空间异质性、随机分配、代谢–遗传耦合的核心规律。


它不仅让我们看懂最小生命如何运转,更打开了数字生命、精准设计、合成细胞的全新时代。


未来,细胞不再只是实验对象,更是可以在计算机里设计、优化、试运行的超级系统。



论文链接:Bringing the genetically minimal cell to life on a computer in 4D: Cell


258
0
0
0
关于作者
相关文章
  • 默沙东x英伟达:KERMT加速小分子药物性质预测流程 ...
    化学预训练模型因在药物发现领域的应用而受到广泛关注。通过自监督训练提取的通用化学知识,有望 ...
    了解详情 
  • 量子计算助力抗癌突破:AI 生成潜在 KRAS 抑制剂,绑定亲和力达1 ...
    国际团队在《Nature Biotechnology》2025 年 43 卷发表该研究,提出量子 - 经典混合生成模型研发 ...
    了解详情 
  • YuelBond:多模态图神经网络驱动的生成式分子化学键重建框架 ...
    2026年1月9日,弗吉尼亚大学研究人员在《Journal of Chemical Information and Modeling》上发表 ...
    了解详情 
  • 多目标约束下的飞行流量管理策略优选 —— GAN与模糊层次分析的 ...
    本文发表于《指挥信息系统与技术》2025年第3期作者:罗坷昊,黄吉波,沈震,何畅,陈德旺,田靖 ...
    了解详情 
领取成功
本月5个550bit真机配额已发放给您,配额将在2个月后到期,请及时使用哦~
活动中心
联系我们
二维码
返回顶部
返回
活动中心

完成任务,轻松获取真机配额

×
每日必做
新手任务
长期任务
其他任务
快速回复 返回顶部 返回列表
玻色有奖小调研
填写问卷,将免费赠送您1个1000bit真机配额
(单选) 您是从哪个渠道得知我们的?*
您是从哪个社交媒体得知我们的?*
您是通过哪个学校的校园宣讲得知我们的呢?
取消

提交成功

真机配额已发放到您的账户,可前往【云平台】查看

量子AI开发者认证

考核目标

开发者能够成功搭建Kaiwu-PyTorch-Plugin项目基础环境,并成功运行示例代码,根据示例提示,输出指定的值并填写至相应的输入框中。

通过奖励

5个一年效期的1000量子比特真机配额

专属「量子AI开发者」社区认证标识

开发者权益

每月固定权益:5个550量子比特真机配额
前往考核

第一步

按照README提示成功安装Kaiwu-PyTorch-Plugin库环境依赖
前往GitHub

第二步

运行 community-assessment 分支下的 run_rbm.py 代码示例

第三步

理解示例代码,手动打印并填写如下数值:

正相采样的状态

负相采样的状态

正相的能量值

负相的能量值

*

提交答案

开发者权益

每月固定权益:5个550量子比特的真机配额

恭喜您完成考核

您将获得量子AI开发者认证标识及考核奖励

1000 bit*5

配额

Quantum AI Developer Certification

Assessment Objectives

Developers should successfully set up the basic environment for the Kaiwu-PyTorch-Plugin project, run the QBM-VAE sample code, and calculate the correct FID value based on the random seed value provided by the system.

Pass Rewards

10 quotas for 550-qubit real quantum machines with a one-year validity period

Exclusive "Quantum AI Developer" Community Certification Badge

Developer Benefits

Fixed Monthly Benefits: 5 quotas for 550-qubit real quantum machines
Proceed to Assessment

Step 1

Install the environment dependencies for the Kaiwu-PyTorch-Plugin library according to the README instructions
Go to GitHub

Step 2

Replace the Seed Value

Your seed value is

Step 3

Enter the FID Value You Calculated

*

Submit Answer

Developer Benefits

Fixed Monthly Benefits: 5 quotas of 550-qubit real machines

Congratulations on Completing the Assessment

You will receive the Quantum AI Developer Certification Badge and Assessment Rewards

550bit*10

Quotas