2025年发表于《Nature Machine Intelligence》的研究,提出稀疏去噪模型salad(sparse all-atom denoising),破解主流蛋白生成模型长链处理弱、任务适应性差的瓶颈。该模型以PDB数据训练,采用IPA稀疏架构与多类型去噪模块,结合编辑函数实现灵活任务适配,无需重训。性能上,其设计1000残基蛋白仅需19秒,较Proteina快7倍;800残基任务中4.8%的可设计率远超同类模型。多条件设计成功率2.9%,显著高于ProteinGenerator的0.05%,为超长链及多场景蛋白设计提供高效方案。

蛋白质在很多生命领域发挥着多种多样的作用,是生命活动的核心执行者。随着人工智能技术的发展,深度学习模型在生命科学领域的应用也引起了人们极大的兴趣。特别是在结构预测方面,从Alphafold2、RoseTTAFold、ESMFold等单链预测模型到目前的Alphafold3、RoseTTAFold All-atom、Chai-1等复合物预测工具。如今,蛋白质结构生成模型也已经应用于各种蛋白质设计任务,能够按照人们的需求可控的进行设计,但主流方法也有如下瓶颈:
1.难以处理超过400氨基酸长度的蛋白质,生成效率与质量随链长的增加而显著下降。
2.针对未训练过的设计任务(如多条件的蛋白质设计),需要按需重新训练模型,灵活性较差。
2025年9月24日,发表于《Nature Machine Intelligence》杂志的一项研究提出了一种创新的稀疏架构salad(sparse all-atom denoising),极大地提升了生成效率,能够设计长度达到1000的蛋白质结构;结合结构编辑策略,针对不同类型的设计任务,也无需重新训练模型。
研究内容
1. 训练数据集
训练数据使用了Protein Data Bank (PDB)数据库2023年10月的数据,移除了2020年12月31日之后的数据,以下是构建数据集的具体步骤:
a)基础筛选:保留分辨率≤4Å的结构,过滤长度小于16的蛋白质链,非氨基酸残基也被移除。
b)序列去冗余:基于mmseqs2以30%序列同源性为阈值进行聚类。
c)数据输入:每一批次包含1024个残基,通过重复采样直至残基总数达到1024个。如果残基总数超过1024个,则用零填充该批次,抽样的结构则被包含在下一个批次中。在每一期中,从不同类别中进行无放回采样,为每个类别随机选择链标识符和生物组装。若所选的链在复合物中,则以50%概率添加复合物,否则只添加链。
2. 模型结构
salad模型主要包含了以下几个模块:
a)基础结构:给定残基特征和坐标位置特征,使用IPA (nvariant Point Attention) 框架更新特征,为了降低计算复杂度,每个残基只计算K个邻居集的特征而不是整个氨基酸对特征,残基特征包括了残基索引,几何距离,随机选择和成对条件信息,共计64维。
b)去噪模块:salad模型采用了多种去噪类型。对于VP噪声,生成噪音强度固定,不依赖输入蛋白质本身大小,适用于短链蛋白质(50-400长度);对于VP-scaled噪声,生成噪音强度与输入结构CA原子位置的标准差匹配,可减少VP噪声对长链的过度压缩,适用于中长链蛋白质(400-600长度);对于VE噪声,无需采样扩散时间,直接从对数正态分布采样噪声,适用于长链蛋白质(600-800长度);对于基于形状的噪声,以采样的中心节点坐标,然后根据节点均值采样正态分布噪声,适用于超长链蛋白质(800-1000长度)和形状定制化设计场景结构编辑,比如生成给定字母形状的蛋白质结构。
c)在推断阶段,引入了编辑函数edit_input和edit_output,通过修改模型输入和输出使得salad模型能够适应各种任务,如果需要解决其他应用任务,无需重新训练模型。

图1 salad模型框架
3. 模型训练
a)损失函数:包含了去噪损失和辅助损失,其中,对于去噪损失,有轨迹去噪、全原子去噪、旋转去噪和FAPE损失,主要用于约束各个原子的位置和朝向。对于辅助损失,有氨基酸序列、二级结构、距离图和结构冲突损失,主要用于优化模型对氨基酸序列和结构的预测能力,使得设计的结构序列关系更为可靠。
b)训练参数:模型进行了200000次迭代训练,每次迭代包含了32个批次。使用了Adam优化器(β1=0.9,β2=0.99),学习率1e-7(使用余弦衰减),在8块 RTX 3090 GPU上训练模型,共计耗时3.5天(672 GPU小时)。
研究结果
研究者们将salad与主流蛋白设计模型RFdiffusion、Genie 2、Chroma和Proteina从几个方面进行比较,包括了稀疏注意力框架对蛋白结构的预测能力,设计蛋白效率,多样性和可设计性。具体来说:
1.单链蛋白结构预测
基于CASP14 (n=34)和CASP15 (n=35)比赛单链蛋白质数据集进行评估,随着迭代次数达到10次,不同框架的模型结构预测性能scRMSD都小于1Å。
2. 设计蛋白效率基
于单张NVIDIA RTX 3090 GPU进行测试,设计蛋白长度从50至1000残基,在默认扩散步数下,每次设计和迭代时间,salad均优于其他模型;与Proteina相比,速度提升了7倍;在设计1000长度蛋白时,salad仅需19秒,RFdiffusion则超过10分钟。salad相较其他模型,运行时间少和模型参数少。

图2 salad基础模型性能和不同工具采样时间
3. 可设计性
对每不同长度分别生成200个主干结构,设计蛋白长度从50至1000残基,使用ProteinMPNN根据每个主干设计8条序列,使用ESMFold预测其结构。设计能力通过计算设计结构与预测结构满足RMSD<2Å和pLDDT>70比例进行评估。对于50-400长度设计任务,salad优于RFdiffusion略低于Genie 2。在800长度设计任务时,RFdiffusion和Genie 2没能够设计出任何蛋白,salad给出了4.8%可设计结构。
4. 多样性
计算可设计的样本的多样性和可设计的比例的乘积进行评估,通过TM-score进行聚类,然后计算类别数目与可设计样本数目之间的比例。对于长度为50至400个残基的蛋白质,随机抽取100个机构,计算可设计样本的多样性和总体多样性,在可设计结构的多样性上,Genie 2最佳,其次为VP和RFdiffusion;在总体多样性上,针对400长度的设计任务,VP的性能超过Genie 2。

图3 salad模型无条件生成性能
研究者们也使用salad在应用任务中进行评估,与RFdiffusion、Genie 2、Proteingenerator等工具进行比较,具体来说:
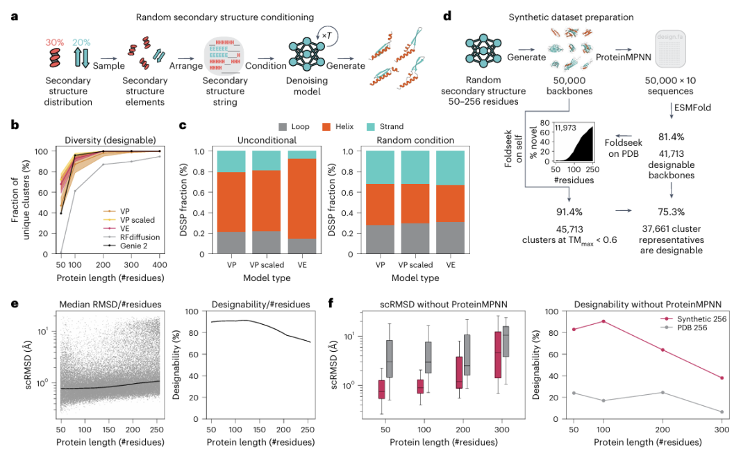
5. 基于二级结构条件生成
该模型可以基于二级结构螺旋和折叠比例进行条件生成,对于50-400长度进行设计,salad模型在可设计性上超过了RFdiffusion,与Genie2相当。进一步对多样性进行评估,生成了一个包含50000个主干结构的数据集,长度在50到256个残基之间,使用ProteinMPNN为每个主干设计了10条序列,使用ESMFold预测其结构,其中,81.4%是可设计的。对多样性进行分析,使用Foldseek和TM-align对齐,然后进行聚类,产生了45713个类别,多样性较高。

图4 基于二级结构条件生成模型性能
6. Motif scaffolding设计
对每不同长度分别生成200个主干结构,设计蛋白长度从50至1000残基,使用ProteinMPNN根据每个主干设计8条序列,使用ESMFold预测其结构。设计能力通过计算设计结构与预测结构满足RMSD<2Å和pLDDT>70比例进行评估。对于50-400长度设计任务,salad优于RFdiffusion略低于Genie 2。在800长度设计任务时,RFdiffusion和Genie 2没能够设计出任何蛋白,salad给出了4.8%可设计结构。

图5 Motif scaffolding设计
7. 重复蛋白质设计
研究者们通过salad设计对称重复蛋白结构,能够基于重复数目进行设计,在C3-C7的设计任务中,scRMSD都小于1Å。此外,也可以根据螺旋设计,基于不同半径、旋转角和平移进行设置,ProteinMPNN设计出序列的预测结构scRMSD较低。测试结果同时也表明,对于较小的半径,生成的结构较为紧凑,从而导致可设计性降低。

图6 重复蛋白质设计
8. 多条件蛋白设计
根据ProteinGenerator (PG)工具报导的设计任务,设计父蛋白质,该蛋白质在完整时呈现特定的二级结构,而在分裂成两个子蛋白质时则呈现不同的二级结构。将该任务每种状态分别作为三个独立的去噪过程。研究者们生成了1000个结构三元组,使用ProteinMPNN设计序列,Alphafold2预测结构,满足RMSD<3.0Å和pLDDT>75则视为设计成功。结果表明,salad成功率达到了2.9%,而PG的成功率则为0.05%。

图7 多条件蛋白质设计
总结
该研究提出salad系列稀疏去噪模型,能够设计长度达到1000的蛋白质结构。在无条件蛋白质结构生成任务中,salad可设计性与多样性均优于RFdiffusion,接近训练数据集更大的Genie 2。同时,salad模型由于其高效的稀疏架构,极大地缩短了设计蛋白的时间,从而以高通量的方式为设计大型蛋白质提供了新的可能性。此外,salad通过结构编辑扩展了其设计能力,通过在每次去噪过程中编辑模型的输出,无需重新训练即可适配全新的设计任务。在多个任务中表现出优势,比如基于形状条件进行蛋白质设计,重复蛋白质设计,多条件蛋白质设计等等。
然而,salad也存在局限性,一方面是缺乏实验验证,另一方面,salad根据PDB中的蛋白质结构进行训练,其中小分子、离子、水和核酸都被移除,故而在酶设计和小分子设计方面的应用受到限制。此外,在无条件生成任务中,salad设计蛋白的结构多样性不如Genie 2,归因于Genie 2训练数据采用了Alphafold数据库的子集,其结构多样性更高。
总之,尽管已有许多蛋白结构设计工具存在,salad模型在设计蛋白尺度和运行时间上具备优势,是一个生成速度快,模型参数小,灵活程度高的蛋白质设计工具,能够为蛋白质设计流程第一步高效提供满足各种需求的结构。
参考文献
Jendrusch M, Korbel J O. Efficient protein structure generation with sparse denoising models. Nature Machine Intelligence. 2025: 1-17.
本文转自【DeDrug】公众号
文章改编转载自微信公众号:智药邦
原文链接:https://mp.weixin.qq.com/s/Rq9nVcWsenNuhMotcVBNtQ?scene=1 |